HJC黄金城(中国区)官方网站黄金城

我们非常重视您的个人隐私,当您访问我们的网站时,请同意使用的所有cookie。有关个人数据处理的更多信息可访问《隐私政策》

产品中心
集成式电流传感器

产品中心

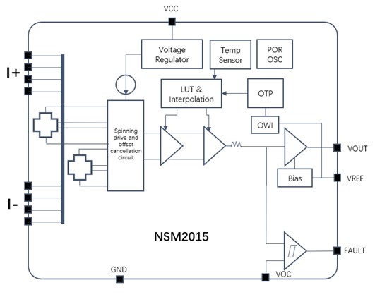
NSM2015: 集成电流路径的芯片级电流传感器

NSM2015 系列是纳芯微推出的集成电流路径的芯片级电流传感器,其主要应用于对100A 以下的电流做隔离测量。

产品特性

• 10A~100A多档电流量程可选

• 3.3V/5V 单电源供电

• 交流/直流输入

• 0.85mOhm低导通阻抗

• ±2% 高电流测量精度

• 1.5us的快速响应时间

• 320KHz高带宽

• 可承受高达13kA浪涌雷击电流(8μs/20μs 浪涌电流波形)

• 伪差分固定输出

• 参考电压输出

• 过流检测功能

• 过流阈值可调

• SOW 16封装:1550VDC工作绝缘电压 / 5000 Vrms @ 1 min 耐受隔离电压

• 8mm宽的电气间隙

• 8mm宽的爬电距离

• 基于差分霍尔方案,高抗共模磁场干扰能力

• -40~125℃宽的工作电压范围

安全认证

•  UL62368/EN62368安规认证

应用场景

•  工业:光伏逆变器, 工业变频器, 电源(UPS、SMPS等), PDU等

•  民用:服务机器人, 无人机, 两轮车, 吸尘器等



功能框图

2015.jpg

如您需要咨询产品更多信息,请点击“黄金城”,我们将尽快回复您!

黄金城