NSM2015: Chip-level Current Sensor with Integrated Current Path
NSM2015 series is a chip-level current sensor launched by NOVOSENSE which is mainly used for isolation measurement of current under 100A.
Product Features
• 10~100A Wide current range available
• AC/DC input
• 3.3V/5V single power supply
• 0.85mOhm low Input conduction impedance
• ±2% current measurement accuracy
• 1.5us response time
• 320kHz signal bandwidth
• Withstand up to 13kA surge current (8μs /20μs surge current waveform)
• Fixed output + Pseudo Differential Output
• Reference output
• Over Current detection by Fault Pin
• Over Current threshold can be set by Voc Pin
• SOW16 package: 1550VDC working isolation voltage / 5000 Vrms @ 1 min Withstand isolation voltage
• 8mm Creepage distance
• 8mm Clearance distance
• Common-Mode magnetic field rejection
• -40~125°C operating temperature range
Safety Certificate
• UL62368/EN62368 safety certification
Application
• Industrial: PV inverter, industrial frequency converter, power supply (UPS, SMPS, etc.), PDU, etc.
• Consumer: service robots, drones, two-wheeled vehicles, vacuum cleaners, etc.
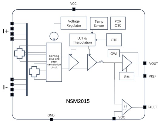
Functional Block Diagram


For more product information, please contact us.