NSR33xxx: Automotive-qualified 40V 300mA ultra-low quiescent current LDO
It is designed for the applications where the automobiles battery supplies power to the system. With a wide input voltage of 3V to 40V, it supports transient voltage up to 42V, which can meet the normal operating requirements of automobiles under cold crank and start-stop conditions. Its ultra-low quiescent current of 5uA and low dropout voltage is very suitable for automotive applications with low standby power consumption required. It supplies power to MCU and CAN/LIN transceivers in standby systems to save power and extend battery life.
Product Features
• AEC-Q100 automotive qualified
• Quiescent current Iq as low as 5uA
• Operating voltage range: 3-40V
• Output current 300mA
Application
• In-vehicle entertainment and autopilot
• Body electronics and lighting
• Inverter and motor control
• OBC/DCDC and BMS
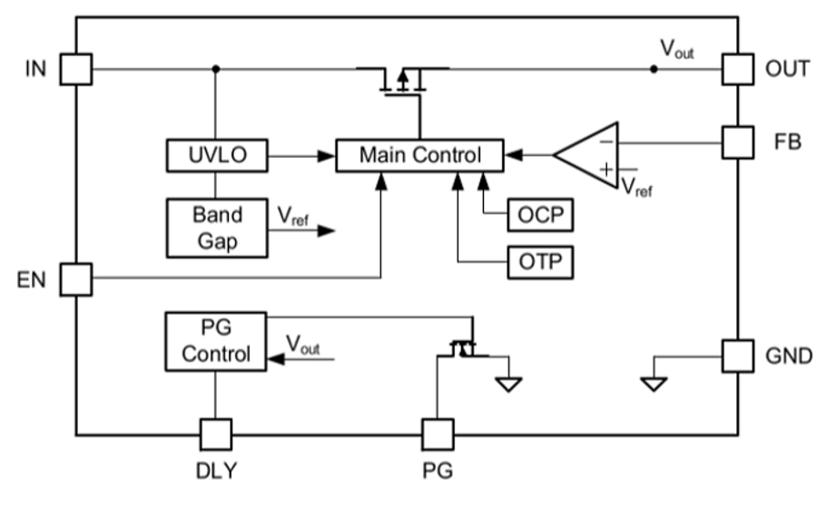
Functional Block Diagram

Design and development

For more product information, please contact us.