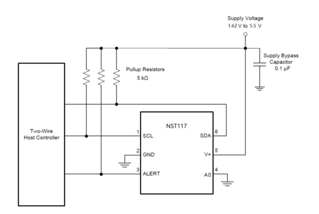
The NST117 is a low-power, high-precision digital temperature sensor ideal as an alternative to negative temperature coefficient (NTC) and positive temperature coefficient (PTC) thermistors. The device provides typical accuracy of ±0.2℃ without calibration or signal adjustment from external components. NST117 temperature sensor is a highly linear product, which can sense the temperature without complex calculation or lookup. The on-chip 12-bit analog-to-digital converter (ADC) provides resolution as low as 0.0625 °C. The NST117 is compatible with SMBus and I2C, allowing a maximum of 3 devices to be connected to one bus and supporting the SMBus alarm function. The NST117 has a rated operating range of -55 °C to 125 °C and is ideal for extended temperature measurement in a wide range of communications, computing, consumer products, Internet of Things, environmental, industrial and instrumentation applications. NST117 comes in industry-standard DFN-6 packages.
Product Features
• Maintain high accuracy in full temperature range:
- 30℃~ 45℃: ±0.2℃ (typical)
- -20℃~ 85℃: ±0.5℃ (typical)
- -55℃~125℃: ±0.2℃ (max.)
• Maximum resolution 0.0625℃, optional
• Up to 3 device addresses supported
• Wide supply voltage range: 1.62V to 5.5V
• Working current: 30μA (typical)
• Turn-off current: 0.1μA (typical)
• Digital port: compatible with SMBus, I2C
Application
• Smart wearable
• Medical thermometer
• Industrial automation
• Power temperature measurement
• Server
• Communication device
• Hard disk
• Laptop
• Electronic temperature control
Functional Block Diagram


For more product information, please contact us.