NST461 is a remote temperature sensor monitor with built-in local temperature sensor. The transistors connected to its remote temperature sensors are usually low-cost NPN or PNP type transistors or substrate thermal transistors and diodes, which are essential components of microcontrollers, microprocessors or FPGAs. On-chip 12-bit analog-to-digital conversion provides resolution up to 0.0625℃ for local and remote temperature sensors. The NST461 is compatible with I2C and SMBus interfaces, supports programmable pin addresses for up to nine devices, and has programmable alarm and SMBus reset capabilities. NST461 includes series resistance cancellation, programmable non-ideal factor (η factor), programmable offset, programmable temperature limit, programmable digital filter, diode fault detection and temperature alarm, improving output accuracy and noise performance, and providing a reliable solution for thermal monitoring. With an operating voltage range of 2.1V to 3.6V and a temperature range of -40 °C to 125 °C, the NST461 is ideal for multi-position, high-precision temperature measurements in a wide range of applications, including communications, computing, instrumentation and industry.
Product Features
• Remote temperature detector: ±1.6℃ max. accuracy error
• Local temperature monitor: ±1.5℃ max. accuracy error
• Resolution rate: 12 bits, resolution: 0.0625℃
• Power supply and logic voltage range: 2.1 V to 3.6 V
• 37-µA working current(1 SPS)
• 4-µA shutoff current
• Series resistance error elimination
• η- factor and offset correction
• Programmable digital filter
• Diode fault detection
• SMBus and I2C serial interface
• Compatible with programmable pin addresses
Application
• Processor and FPGA temperature monitoring
• Communication device
• Servers and personal computers
• Test and measurement equipment
• LED lighting and projector thermal control
• Industrial control unit
• Storage device
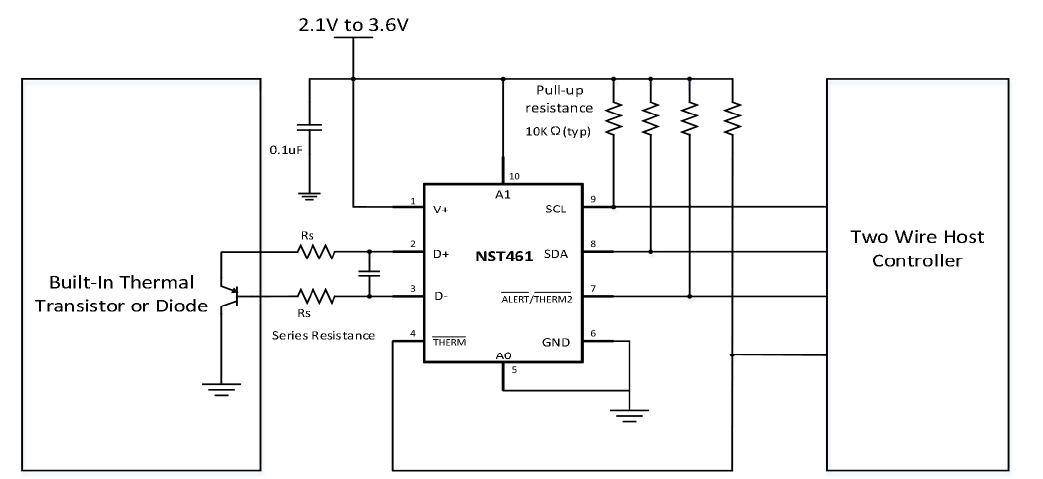
Functional Block Diagram


For more product information, please contact us.