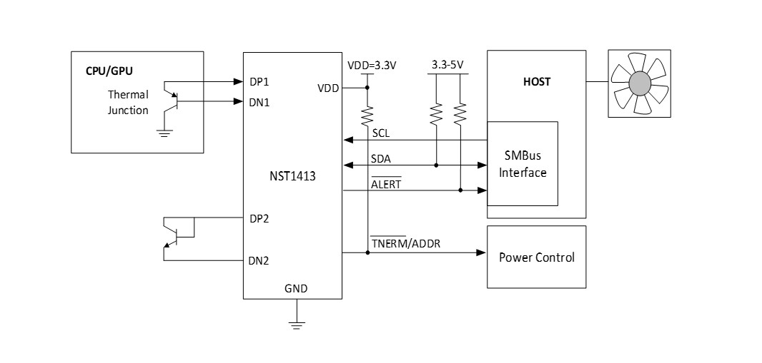
NST1413 is remote temperature sensor monitors with built-in local temperature sensors. The transistors connected to its remote temperature sensors are usually low-cost NPN or PNP type transistors and diodes, which are essential components of microcontrollers, microprocessors or FPGAs. For local and remote temperature sensors, 11-bit on-chip analog-to-digital conversion provides resolution up to 0.125 °C. The NST141x two-wire serial interface is compatible with I2C and SMBus™ interfaces and can use up to nine different pin programmable addresses. In addition, NST141x integrates additional features such as series resistance cancellation, programmable non-ideal factor (η factor), programmable offset, programmable temperature limits, programmable digital filters, diode fault detection and temperature alarm to improve accuracy and noise resistance, achieving a reliable thermal monitoring solution. With an operating voltage range of 3V to 3.6V and a temperature range of -40 °C to 125 °C, the NST141x is ideal for multi-position, high-precision temperature measurements in a wide range of applications, including communications, computing, instrumentation and industry. The NST1413 supports single channel local and dual-channels remote temperature monitoring.
Product Features
• Remote temperature detector:
- ±1℃ max precision(-10℃<TDiode<105℃)
- 11-bit ADC, resolution: 0.125℃
- Support diode filter capacitors up to 1nF
• Local temperature monitor:
- ±1℃ precision (-10℃<TDiode<105℃)
- 11-bit ADC, resolution: 0.125℃
• Automatic remote diode type identification and optimization setting
• Series resistance cancellation
• Programmable temperature threshold alarm
• I2C/SMBus digital output
Application
• Processor and FPGA temperature monitoring
• Communication device
• Servers and personal computers
• Test and measurement equipment
• LED lighting and projector thermal control
• Industrial control unit
• Storage device
Functional Block Diagram


For more product information, please contact us.