High-precision Dual-pin Digital Pulse Output Temperature Sensor
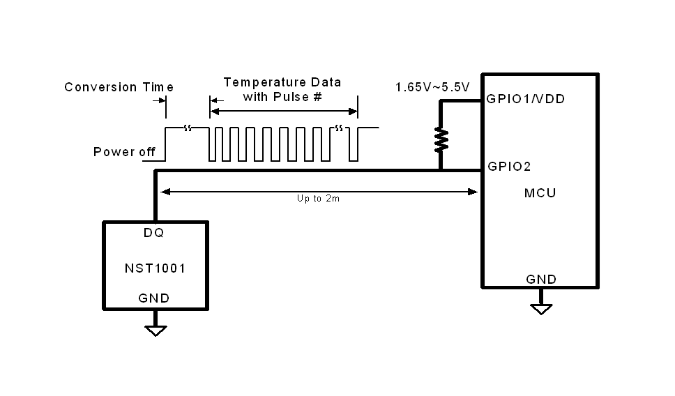
NST1001 is a high-precision double-pin digital output temperature sensor. NST1001 features pulse counting digital output and high precision in a wide temperature range, which can be directly connected with MCU, while ensuring measurement accuracy and reducing overhead. The NST1001 device supports a maximum accuracy of ±0.75 °C over temperatures ranging from -50 °C to 150 °C, while providing extremely high resolution (0.0625 °C) without system calibration or hardware/software compensation. The pulse-counting digital port is designed for direct connection to GPIO or comparator inputs to simplify component implementation. Simple two-pin architecture is adopted so the NST1001 device can be easily converted into a two-wire temperature probe.
Product Features
• Operating temperature range: -50°C~150°C
• High accuracy in full temperature range
- 25℃~45℃: ±0.2℃ (typical) @ NST1001
- 25℃~45℃: ±0.2℃ (max.) @ NST1001HA
- Accuracy within range -20 ℃~85℃: ±0.5℃ (max.)
- Accuracy within range -50℃~-20℃: ±0.75℃ (max.)
- Accuracy within range 85℃~150℃: ±0.75℃ (max.)
• High resolution: 0.0625℃(1 LSB)
• Quick temperature response: silicone oil τ63%0.21S(DFN2L)
• Single temperature conversion time:50mS
• Ultra-low power consumption: 30µA operating current, zero standby power consumption
• Supply voltage range: 1.65V to 5.5V
• Pulse count type digital output to reduce the AD conversion port on master side
• Support dual pin simplified temperature measurement solution
• DFN2L ultra small packaging, with same resistance size as 0603
Application
• Power metering
• Gas meter temperature measurement
• Smart closestool
• Digital temperature probes, smart wearable devices, temperature detection, industrial Internet of Things
• Battery temperature detection
Functional Block Diagram


For more product information, please contact us.