The NST235-Q1 is a precision CMOS integrated circuit linear analog output temperature sensor. It operates with an input voltage range of 2.3V to 5.5V and maintains a maximum temperature error within ±2.5°C across the full temperature range. Featuring a typical quiescent current of 17μA and a typical shutdown current of 0.1μA, it significantly minimizes power consumption in battery-powered devices. The AB-class output driver delivers a robust maximum output of 500μA, capable of driving capacitive loads up to 1000pF and directly interfacing with ADC sample-and-hold inputs. With excellent accuracy and a powerful linear output driver, the NST235-Q1 analog output temperature sensor is a highly cost-effective alternative to passive thermistors.
Product Features
• Operating Temperature Range: -40℃ to 150℃
• High Accuracy: ±0.5℃ (typical)
• Wide Input Voltage Range: 2.3V to 5.5V
• Output Drive Capability: 500μA
• Output Short-Circuit Protection
• Analog Output Parameter: 10 mV/℃ positive slope output
• Low Quiescent Current:
- Operating Mode Current: 17μA (typical)
- Shutdown Mode Current: 0.1μA (typical)
Application
•Electric power steering
•Power supply modules
•Gearshift systems
•Battery management systems
•Automotive audio mainframes
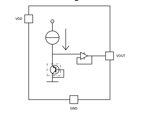
Functional Block Diagram


For more product information, please contact us.