我们非常重视您的个人隐私,当您访问我们的网站时,请同意使用的所有cookie。有关个人数据处理的更多信息可访问《隐私政策》
产品特性
• 工作温度范围:–50°C 至150°C
• 全温域内保持高精度
25℃~45℃范围内精度: ±0.2℃ (典型值) @ NST1001
25℃~45℃范围内精度: ±0.2℃ (最大值) @ NST1001HA
-20 ℃~85℃范围内精度: ±0.5℃ (最大值)
-50℃~-20℃范围内精度: ±0.75℃ (最大值)
85℃~150℃范围内精度: ±0.75℃ (最大值)
• 高分辨率:0.0625℃(1 LSB)
• 快速温度响应:硅油τ63%0.21S(DFN2L)
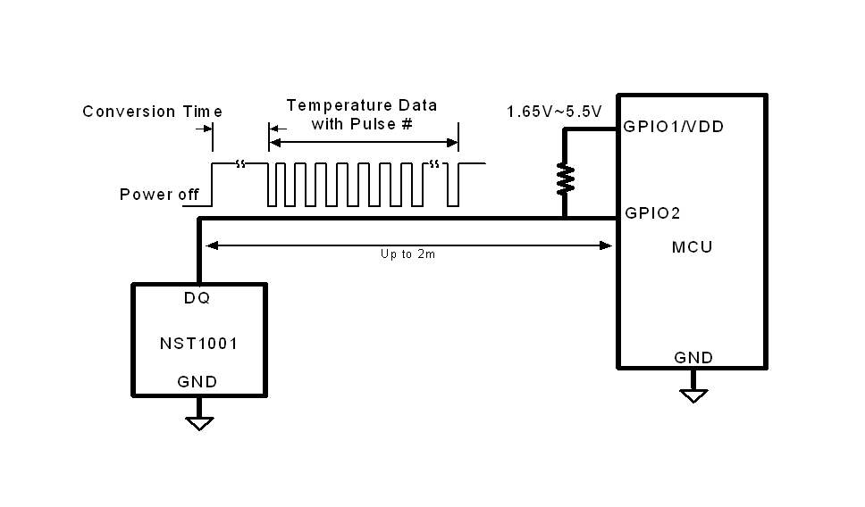
• 单次温度转换时间:50mS
• 超低功耗:工作电流30µA,零待机功耗
• 电源电压范围:1.65V到5.5V
• 脉冲计数型数字输出,无需AD转换接口
• 支持双引脚简化温度测量方案
• DFN2L超小封装,与0603电阻尺寸相同
应用场景
• 电表
• 燃气表测温
• 智能马桶
• 数字温度探头 智能可穿戴设备体温检测工业物联网
• 电池温度检测
功能框图


如您需要咨询产品更多信息,请点击“黄金城”,我们将尽快回复您!