我们非常重视您的个人隐私,当您访问我们的网站时,请同意使用的所有cookie。有关个人数据处理的更多信息可访问《隐私政策》
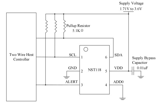
NST118 是一款低功耗超高精度数字温度传感器。是负温度系数(NTC)和正温度系数(PTC)热敏电阻替代品的理想选择。NST118 可兼容 I2C 和SMBus的接口,最多支持4个设备地址,并具有可编程警报和SMBus重置功能。无需校准即可在 25℃到45℃的范围内实现高达±0.2℃(Max)的精度。NST118具有较低的功耗,这可最大限度地减少自发热对测量精度的影响。NST118温度传感器是高线性度的,不需要重新组合计算或查表以导出温度,片上12bit的模数转换提供高达0.0625℃分辨率。NST118温度传感器工作范围为-40℃到125℃,适用于消费类产品,工业设备,物联网以及汽车等市场。NST118的DFN(2mm x 2mm)封装还可兼容NST117。

如您需要咨询产品更多信息,请点击“黄金城”,我们将尽快回复您!