我们非常重视您的个人隐私,当您访问我们的网站时,请同意使用的所有cookie。有关个人数据处理的更多信息可访问《隐私政策》
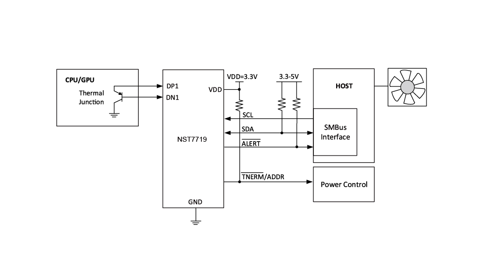
NST7719是具有内置本地温度传感器的远程温度传感器监视器。其远程温度传感器连接的晶体管通常是低成本的NPN或 PNP类型晶体管或二极管,这些器件是微控制器、微处理器或FPGA必不可少的组成部分。对于本地和远程温度传感器,片上11bit的模数转换提供高达0.125℃的分辨率。NST7719两线串行接口可兼容I2C和SMBUS的接口,多达六个不同的引脚可编程地址。此外NST7719集成了串联电阻消除、可编程非理想因子(η因子)、可编程的偏移量、可编程温度的限值、可编程数字滤波器、二极管故障检测和温度报警等个性化功能,提高了精度和抗噪性,实现了可靠的热监测解决方案。NST7719的工作电压范围为3V至3.6V,温度范围为-40℃至 125℃,是通信、计算、仪表和工业等众多应用中多位置、高精度温度测量的理想选择。其支持一路本地和两路远程的温度监测。

如您需要咨询产品更多信息,请点击“黄金城”,我们将尽快回复您!